画院概况
|
画院新闻
|
画院创研
|
画院美术馆
|
画院教学
|
画院画家
|
服务大厅
|
搜索
画院简介
画院领导
顾问和院委
机构设置
学术组织
所属企业
画院风光
画院公告
画院要闻
画院视频
专题专栏
创研动态
创研成果
参观服务
捐赠收藏
展览回顾
正在展出
联系办展
公共教育
教学简介
课程介绍
招生信息
导师工作室
教学动态
教学视频
画家索引
作品欣赏
学者文库
联系我们
联系办展
志愿者报名
画院招生
3c0e26770ecc47b9a6783678d213ae35/images/4329631884c14ad7b6d410ea4f9f279f.jpg
要闻
要闻
首页
>
画院新闻
>
要闻
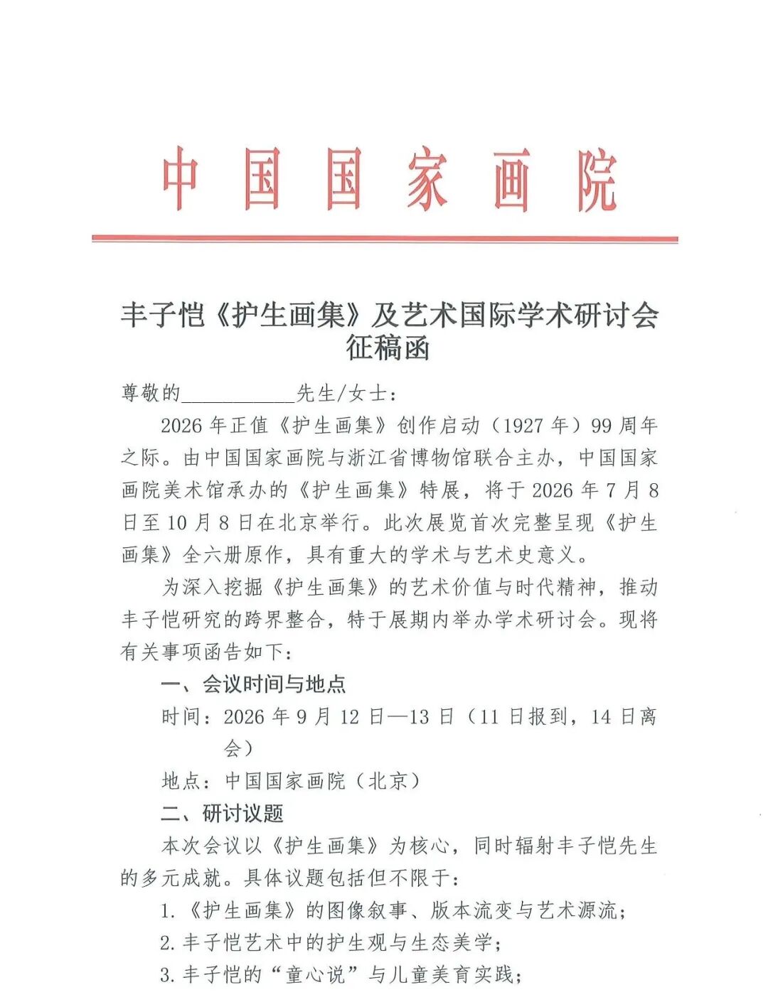
丰子恺《护生画集》及艺术国际学术研讨会征稿函
丰子恺《护生画集》及艺术国际学术研讨会征稿函
来源:
发布时间:
2026-04-03
点击下载电子版
丰子恺《护生画集》及艺术国际学术研讨会征稿函
编辑 | 齐丽梅